Carousel

Electronics shapes
Visio shapes stencils and templates

for Microsoft ® Visio ® 2013/2016/2019/2021/2024/Microsoft 365 Visio Online Plan 2

721 Visio shapes and symbols in 39 Visio stencils (in both US units and metric units, in Visio VSSX format) for creating your electronic circuit diagrams in Visio. Below are some sample shapes for you to download and try out. Most of the shapes have custom properties (ShapeData) for manufacturer data, part numbers etc. so that you can create BOM (bill of materials), parts lists and inventories using the standard Visio report tools.
Push buttons, relay contacts and switches have an action on their right-click menu to swap between open and closed contacts (and the switch moves - you can use this to animate the switches).
All shapes have connection points at suitable locations. Use the standard Visio connector tool or any connector from the connectors stencils to join the shapes.
If these are not the shapes you want then maybe you want Electrical shapes.

The stencils included in this collection are: abstract electronics, automotive devices, capacitors, computer parts, connectors, data bus and registers, devices, DIN connectors, diodes, electro-mechanical, electronics, extra logic gates, flip-flops and latches, IEC logic gates, inductors, instruments, ladder - PLC, laser sensors, logic gates, miscellaneous, MOSFETs, op-amp building blocks, opto-electronics, power semiconductors, power symbols, radio, resistors, RFID, signal sources, timing diagrams and waveforms, transducers, transistors, vacuum devices.



All these example drawings were created using these shapes in Microsoft Visio.

Double-click each image to see it full size (in new window)



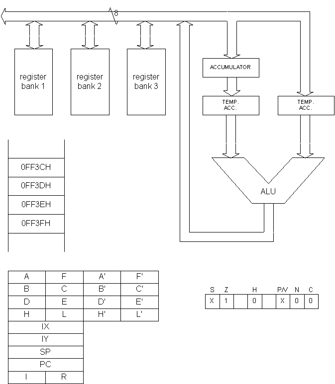
electronics examples logic examples waveform examples databus and register example


Download a free trial containing some sample demonstration shapes

This file contains sample shapes from our entire range of electrical and electronics type shapes.

ZIP file containing stencils in Visio VSSX format to be used for Visio 2013/2016/2019/2021/2024 and Online Plan 2.

DownloadVSSX_sampler.zip updated: 15th January 2026 size: 468 KB


ZIP file instructions

The _M version of the shapes is Metric, the _U version is US units (inches).


This software works with:

  • Microsoft Visio 2013/2016/2019/2021/2024 (any version, Standard or Professional)
  • Microsoft 365 Visio Online Plan 2

Buy

To purchase an instant download 24 hours per day please use the Buy Now button below to go to our buy pages which are all hosted on secure servers at our eCommerce provider, PayPro Global. You can order by credit or debit card, electronic funds transfer, bank debit, wire transfer, money order, PayPal, or via telephone, fax, or by post. The online purchase process normally takes just 5 to 10 minutes.
Prices are shown below and you can save money with volume discounts and bundles. All prices are exclusive of local taxes where applicable. There are no hidden extras, no delivery charges, subscriptions, annual fees or similar.
Use the Buy Now buttons for full international pricing.
You will receive an email containing a download link and registration key. These will take you to a web page where you can download the software.

Electronics for Visio

  • Stencils: 39
  • Shapes: 721
  • Download size: 4.5 MB

US$ 15.00


Save money with a bundle ...

Bundle EE:

Electronics + Electrical

US$ 24.00

Bundle EP:

Electronics + Electronics Packages

US$ 24.00

Bundle EEP:

Electronics + Electrical + Electronics Packages

US$ 31.50

Bundle M (Megapack):

Electronics + Electrical + Electronics Packages + TTL + CMOS + Analog + Microprocessors

US$ 63.00

Information on Educational and Commercial Site licenses.



List of all the shapes within these stencils.

      
abstract electronics_M.vssx
 Block
 Op amp
 Op amp 2
 Op amp with pin numbers
 Amplifier
 Controlled Amplifier
 transductance amplifier
 Norton op amp
 OTA 1
 OTA 2
 OTA 3
 Filter
 Bandpass filter
 Lowpass filter
 Highpass filter
 Multiplier
 Sum
 Delta
 Integrate
 Function
 Summation point
 Gyrator
 DAC
 ADC
 Quantizer
 Voltage regulator
 Mux/Demux
 Circuit section
 Shielded device
capacitors_M.vssx
 Capacitor 1
 Capacitor 2
 Capacitor 3
 Capacitor 4
 Capacitor 5
 Capacitor 6
 Capacitor 7
 Variable capacitor 1
 Trimmer capacitor 1
 Variable capacitor 2
 Trimmer capacitor 2
 Variable capacitor 3
 Obsolete capacitor
 Tapped capacitor
 Feedthrough capacitor 1
 Feedthrough capacitor 2
capacitors_with_leads_M.vssx
 Capacitor 1
 Capacitor 2
 Capacitor 3
 Capacitor 4
 Capacitor 5
 Capacitor 6
 Capacitor 7
 Variable capacitor 1
 Trimmer capacitor 1
 Variable capacitor 2
 Trimmer capacitor 2
 Variable capacitor 3
 Obsolete capacitor
 Tapped capacitor
 Feedthrough capacitor 1
 Feedthrough capacitor 2
computer parts_M.vssx
 CD/DVD drive
 Slimline drive
 Tower
 USB socket
 Jack socket
 Power switch
 Card reader
connectors1_M.vssx
 Jack socket 1
 Jack socket 2
 Jack socket 3
 Jack socket 4
 Coaxial jack socket
 Plug
 Socket
 Input
 Output
 Junction
 Test point
 Terminal
 Pad/pin
 Screw terminal
 DE-9
 DA-15
 DE-15 (VGA)
 DB-25
 DC-37
 DD-50
 DE-9 conn
 DA-15 conn
 DE-15 (VGA) conn
 DB-25 conn
 DC-37 conn
 DD-50 conn
 DB13W3
 DB13W3 conn
 XLR2
 XLR3
 XLR4
 XLR5
connectors2_M.vssx
 Centronics - front
 DB13W3 - front
 DisplayPort - front
 DVI - front
 Firewire4 - front
 Firewire6 - front
 HDMI - front
 IEEE-488 - front
 Mini DVI - front
 Mini VGA - front
 SCART - front
 Modular - front
 Modular - top
 Modular - colour coded - top
 P-ATA - front
 RJ45 socket - front
 RJ45 panel 1 socket - front
 RJ45 panel 2 socket - front
 RJ45 panel 3 socket - front
 USB A - front
 USB B - front
connectors3_M.vssx
 Phono skt - white
 Phono skt - red
 Phono skt - yellow
 Phono skt - blue
 Phono skt - black
 Phono plug - white
 Phono plug - red
 Phono plug - yellow
 Phono plug - blue
 Phono plug - black
data bus and registers_M.vssx
 Register
 Bus 1
 Bus 2
 Bus 3
 Bus corner
 Bus end
 45 degree corner
 Bus width
 Memory
 ALU
 8 bit Register
 Bit shift
 ASCII table
devices (A-L)_M.vssx
 AC-AC
 AC-AC 2
 AC-DC
 AC-DC 2
 ADC
 Amp
 Amp bi-dir
 Amp diff
 Astable
 Att
 Bandpass
 Bandstop
 Battery
 Block
 Capacitive sensor
 Circulator
 Combine
 Controller
 Control unit
 Converter
 Corrector
 DAC
 DC-AC
 DC-AC 2
 DC-DC
 DC-DC 2
 Decrypt
 Delay 1
 Delay 2
 Demodulator
 Detector
 Diplexer
 Divide by n
 Down-converter
 Encrypt
 Float switch
 Frequency changer
 Frequency divider
 Frequency multiplier
 Generator (non-rotating)
 Hall generator
 Hipass
 Hybrid
 Inductive sensor
 Lamp
 Limiter 1
 Limiter 2
 Lopass
 Trim
 Var
 Step
devices (M-Z)_M.vssx
 Memory
 Mixer 1
 Mixer 2
 Modem
 Modulator
 Monostable
 Osc
 Phase detector
 Photocell
 Process
 Pulse
 Pulse generator
 Pulse inverter
 Pulse regenerator
 Resistive sensor
 Relay
 Relay - time delay
 Rectifier
 Regulator
 Sampler
 Schmitt trigger
 Speed converter
 Speed regulator
 Splitter
 Square-up
 Switch
 Switch with lamp
 Temperature comp.
 Temperature regulator
 Temperature sensor
 Transformer
 Up-converter
 Voltage regulator
 Voltage stabiliser
 Trim
 Var
 Step
DIN connectors_M.vssx
 3 pin
 4 pin a
 4 pin b
 5 pin a
 5 pin b
 5 pin c
 6 pin
 7 pin
 8 pin
 2 pin
 3 pin mini
 4 pin mini
 5 pin mini
 6 pin mini
 7 pin mini
 8 pin mini
 9 pin mini
 7 pin mini (2)
 8 pin mini (2)
 9 pin mini (2)
 9 pin mini (3)
 10 pin mini
diodes1_M.vssx
 Diode
 Zener diode 1
 Zener diode 2
 Zener diode 3
 Tunnel diode
 Schottky diode
 Shockley diode
 Step recovery diode
 Constant-current diode
 Varactor / Varicap
 Gunn diode
 Transorb 1
 Transorb 2
 Diode - temperature dependent
 Diode - old style
diodes2_M.vssx
 Diode
 Zener diode 1
 Zener diode 2
 Zener diode 3
 Tunnel diode
 Schottky diode
 Shockley diode
 Step recovery diode
 Constant-current diode
 Varactor / Varicap
 Gunn diode
 Transorb 1
 Transorb 2
 Diode - temperature dependent
 Diode - old style
electro-mechanical_M.vssx
 Simple switch
 2-way switch
 Reed switch
 Push switch 1
 Push switch 2
 Push switch 3
 Push switch 4
 Contacts pair
 Contacts pair - filled
 Switch contact
 Switch contact - filled
 Switch wiper 1
 Switch wiper 2
 Switch wiper 3
 Switch pole
 Switch container
 Piezo sounder
 Resonator
 Loud speaker
 Speaker/mic
 Buzzer
 Motor 1
 Motor 2
 Relay coil
 Relay pole
 Relay contact N/O
 Relay contact N/C
 Relay contact C/O
extra logic gates_M.vssx
 3 input AND
 3 input NAND
 3 input OR
 3 input NOR
 4 input AND
 4 input NAND
 4 input OR
 4 input NOR
 multi-input AND
 multi-input NAND
 multi-input OR
 multi-input NOR
flip-flops and latches_M.vssx
 D type flip-flop 1
 D type flip-flop 2
 D type with clear
 D type SR flip-flop 
 gated D type latch
 JK flip-flop
 JK flip-flop with clear
 JK flip-flop with SR
 JK flip-flop -ve edge
 JK flip-flop +ve edge
 JK flip-flop with clear -ve edge
 JK flip-flop with clear +ve edge
 JK flip-flop with SR -ve edge
 JK flip-flop with SR +ve edge
 SR latch
 SR\ latch
 Clocked SR latch
 SR latch with enable
 T type flip-flop 1
 T type flip-flop 2
IEC logic gates_M.vssx
 AND
 OR
 XOR
 Inverter
 NAND
 NOR
 XNOR
 Buffer
 Inverting buffer
inductors_M.vssx
 Inductor 1
 Inductor 2
 Inductor 3
 Inductor 4
 Inductor 5
 Inductor 6
 Inductor 7
 Inductor 8
 Inductor 9
 Variable Inductor
 Variable Inductor 2
 Transformer
 Transformer 2
 Current transformer
 Iron core
 Ferrite core
 Compensated Inductor 1
 Compensated Inductor 2
instruments_M.vssx
 Voltmeter
 Ammeter
 Wattmeter
 Ohmmeter
 Meter with pointer
 Galvano meter
 Oscilloscope
 Signal generator
 Time
 Rotational speed
 Speed
 Liquid quantity
 Temperature
ladder - plc_M.vssx
 Contact
 Not Contact
 Output
 Not Output
 Output 2
 Not Output 2
laser sensors_M.vssx
 Diffuse with analog o/p
 Colour sensor
 Colour mark sensor
 Slot sensor
 for fibre-optics
 Thru-beam sensor
 Diffuse sensor
 Diffuse sensor (supp)
 Retroflective sensor
logic gates_M.vssx
 AND
 NAND
 OR
 NOR
 XOR
 XNOR
 negative OR
 negative AND
 Buffer
 Inverter
 Inverter 2
 Schmitt trigger
 I/P invert
 O/P invert
misc_M.vssx
 Battery 1
 Battery 2
 Crystal 1
 Crystal 2
 Lamp 1
 Lamp 2
 Double-filament lamp
 Neon lamp 1
 Neon lamp 2
 Fuse 1
 Fuse 2
 Fuse 3
 Fuse 4
 Thermofuse
 Thermocouple
 Co-ax
 Twisted pair
mosfets1_M.vssx
 N-channel MOSFET1
 P-channel MOSFET1
 N-channel MOSFET2
 P-channel MOSFET2
 N-channel MOSFET3
 P-channel MOSFET3
 N-channel MOSFET4
 P-channel MOSFET4
 N-channel MOSFET5
 P-channel MOSFET5
 N-channel MOSFET6
 P-channel MOSFET6
 N Dual gate MOSFET
 P Dual gate MOSFET
mosfets2_M.vssx
 NMOS FET
 PMOS FET
 N-channel MOSFET1
 P-channel MOSFET1
 N-channel MOSFET2
 P-channel MOSFET2
 N-channel MOSFET3
 P-channel MOSFET3
 N-channel MOSFET4
 P-channel MOSFET4
 N-channel MOSFET5
 P-channel MOSFET5
 N-channel MOSFET6
 P-channel MOSFET6
 N-channel MOSFET7
 P-channel MOSFET7
 N-channel MOSFET8
 P-channel MOSFET8
 N Dual gate MOSFET
 P Dual gate MOSFET
op-amp circuit building blocks_M.vssx
 Inverting amplifier
 Non-inverting amplifier
 Summing amplifier
 Differentiator
 Integrator
 Unity gain follower
 Subtractor
 Comparator
 Regen comparator
 Multivibrator
opto-electronics_M.vssx
 Opto Transistor 1
 Opto Transistor 2
 LED 1
 LED 2
 LED 3
 LED 4
 Photodiode 1
 Photodiode 2
 Light-activated SCR 1
 Light-activated SCR 2
 Photo- resistor 1
 Photo- resistor 2
 Photo- resistor 3
 Solar cell
 Opto- coupler 1
 Opto- coupler 2
 Fibre-optic tx/rx
 7-seg display
 7-seg + DP
 Barcode
 Barcode scanner
 QR code
power semiconductors_M.vssx
 SCR 1
 SCR 2
 SCR 3
 SCR 4
 Triac 1
 Triac 2
 Triac 3
 Triac 4
 Diac 1
 Diac 2
 Diac 3
 Diac 4
 SIDAC
 GTO SCR 1
 GTO SCR 2
 IGCT 1
 IGCT 2
 Bridge rectifier 1
 Bridge rectifier 2
 Bridge rectifier 3
 PNP IGBT 1
 NPN IGBT 1
 PNP IGBT 2
 NPN IGBT 2
 PNP IGBT 3
 NPN IGBT 3
 PNP IGBT 4
 NPN IGBT 4
power symbols_M.vssx
 Power On
 Power Off
 Power On-Off
 Power / Standby
 DC Supply
 AC Supply
 AC/DC Supply
 AC Supply - 3 phase
radio_M.vssx
 Antenna (Aerial) 1
 Antenna (Aerial) 2
 Motorised Antennal 1
 Motorised antenna 2
 Dipole
 Loop antenna
 Microphone 1
 Microphone 2
 Electret microphone
 Headphones
 Chassis
 Earth (Ground)
resistors_M.vssx
 Resistor 1
 Resistor 2
 Resistor 3
 Resistor 4
 Resistor 5
 Variable Resistor 1
 Variable Resistor 2
 Trimmer Resistor 1
 Trimmer Resistor 2
 Potentio- meter 1
 Potentio- meter 2
 Trimmer Pot 1
 Trimmer Pot 2
 Thermistor 1
 Thermistor 2
 Fusable resistor
 Resistor - temperature dependent
 Resistor - PTC temperature dependent
 Resistor - NTC temperature dependent
 Magneto- resistor
 Memristor 1
 Memristor 2
 Force-senstive resistor
resistors_with_leads_M.vssx
 Resistor 1
 Resistor 2
 Resistor 3
 Resistor 4
 Resistor 5
 Variable Resistor 1
 Variable Resistor 2
 Trimmer Resistor 1
 Trimmer Resistor 2
 Potentio- meter 1
 Potentio- meter 2
 Trimmer Pot 1
 Trimmer Pot 2
 Thermistor 1
 Thermistor 2
 Fusable resistor
 Resistor - temperature dependent
 Resistor - PTC temperature dependent
 Resistor - NTC temperature dependent
 Magneto- resistor
 Memristor 1
 Memristor 2
 Force-senstive resistor
RFID_M.vssx
 RFID symbol
 RFI reader
 RFID chip
signal sources_M.vssx
 DC source
 DC source 2
 DC source 3
 AC source
 Current source 1
 Dependant source 1
 Dependant source 2
 Dependant source 3
 Ideal current source
 Ideal voltage source
 Noise source
 Current flow
 Voltage
 Protective Earth (Ground) 1
 Protected earth (ground) 2
 Ground
 Signal ground
 Equipotential 1
 Equipotential 2
 Vdd
 Vss
timing diagrams and waveforms_M.vssx
 Step 1
 Step 2
 Step 3
 Step 4
 Step 5
 Step 6
 Edge
 Level
 Up ramp 1
 Up ramp 2
 Down ramp 1
 Down ramp 2
 Data valid
 Data invalid 1
 Data invalid 2
 Data changing
 Data starting
 Data ending
 Break
 Event
 Timing mark 1
 Timing mark 2
 Timing mark 3
 Timing line
 Sine wave
 Square wave
 Slow square wave
 Sawtooth
 Pulse 1
 Pulse 2
transducers_M.vssx
 Inductive pickup 1
 Inductive pickup 2
 Capacitive pickup
 Piezo crystal
 Lambda sensor
 Resistive position indicator
 Hall-effect sensor
 Gas sensor 1
 Gas sensor 2
 PNP sensor capacitive
 PNP sensor inductive
 PNP sensor solid state
 PNP sensor reed switch
 PNP sensor photoelectric
transistors_M.vssx
 NPN Transistor
 PNP Transistor
 NPN Transistor 2
 PNP Transistor 2
 NPN Transistor 3
 PNP Transistor 3
 NPN Transistor 4
 PNP Transistor 4
 N-channel JFET
 P-channel JFET
 N-channel JFET 2
 P-channel JFET 2
 N-channel JFET 3
 P-channel JFET 3
 P-channel JFET 4
 N-channel JFET 4
 Unijunction
 Complementary Unijunction
 Darlington pair - NPN
 Darlington pair - PNP
 PNP Transistor - old style
 NPN Transistor - old style
 PNP junction diagram
 NPN junction diagram
vacuum devices (US style)_M.vssx
 Diode
 Triode
 Tetrode
 Beam tetrode
 Pentode
 Hexode
 Heptode
 Thyratron
 Double diode
 Double triode
 Voltage regulator
 Phototube
vacuum devices_M.vssx
 Diode
 Triode
 Tetrode
 Pentode
 Double diode
 Double triode
 Photocell
 Flourescent lamp
	  

The 39 stencils

Transistors

Transistors

MOSFETs 1

MOSFETs 1

MOSFETs 2

MOSFETs 2

Logic

Logic

Extra logic

Extra logic

Flip-flops and latches

Flip-flops and latches

Diodes 1

Diodes 1

Diodes 2

Diodes 2

Resistors

Resistors

Resistors with leads

Resistors with leads

Capacitors

Capacitors

Capacitors with leads

Capacitors with leads

Inductors

Inductors

Power semiconductors

Power semiconductors

Abstract electronics

Abstract electronics

Computer parts

Computer parts

Connectors 1

Connectors 1

Connectors 2

Connectors 2

Connectors 3

Connectors 3

Data buses and registers

Data buses and registers

Devices (A-L)

Devices (A-L)

Devices (M-Z)

Devices (M-Z)

DIN connectors

DIN connectors

Electro-mechanical

Electro-mechanical

IEC logic

IEC logic

Instruments

Instruments

Ladder logic plc

Ladder logic plc

Laser sensors

Laser sensors

Miscellaneous

Miscellaneous

Opamp circuit building blocks

Opamp circuit building blocks

Opto-electronics

Opto-electronics

Power symbols

Power symbols

Radio

Radio

RFID

RFID

Signal sources

Signal sources

Timing diagrams and waveforms

Timing diagrams and waveforms

Transducers

Transducers

Vacuum devices - US style

Vacuum devices - US style

Vacuum devices

Vacuum devices